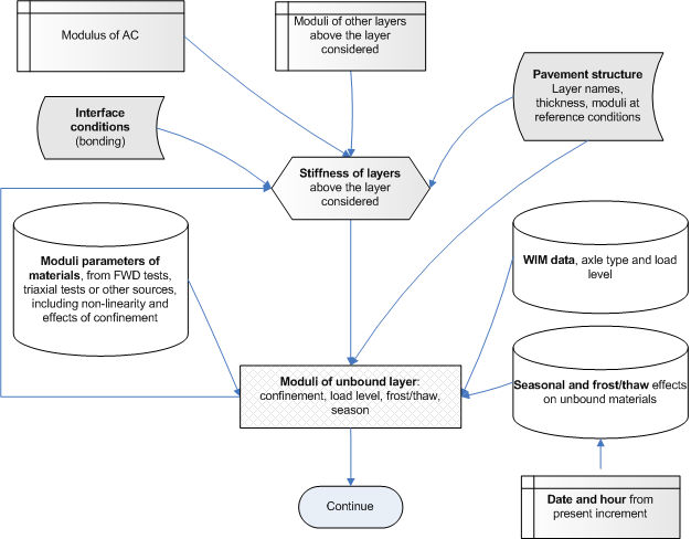
Flowchart for modulus of unbound materials