Rehabilitations
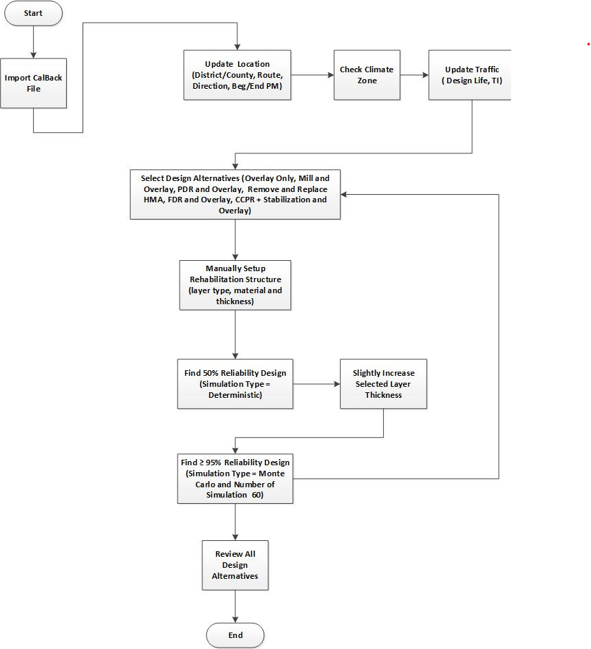
The flowchart shown below is a very high-level view of the design process for rehabilitation and does not include the many administrative, engineering and policy related details that are associated with a pavement design.
.png)
Examples of rehabilitation design can be found in Rehabilitation Design Examples.