Put it All Together
Mechanistic-empirical (ME) design procedures need to provide pavement performance predictions for the distresses included. Each critical distress requires a computational model to describe how the distress develops in each pavement layer under various loading conditions.
The distresses predicted in CalME include surface cracking and surface rutting. Surface cracking can be attributed to fatigue cracking and, when applicable, reflective cracking. Future enhancement of CalME will include other important distresses, such as thermal cracking, top-down cracking, etc.
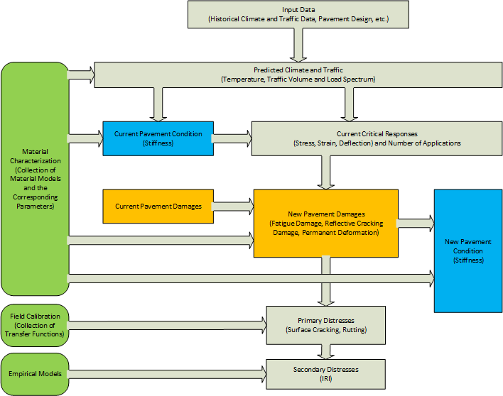
As shown in the incremental recursive procedure, a key part of the incremental-recursive performance prediction process is the subprocess that predicts incremental damage and distresses. This subprocess is referred to as the incremental damage prediction process, which applies the environmental and traffic loading for the given time increment and predicts the incremental damage (loss of stiffness or permanent deformation) and the resulting distresses. This subprocess involves interaction between various components of the ME design, as illustrated below.
.png)
Figure 1 - Interaction between various models and other components of the incremental distress prediction process in CalME
Figure 1 indicates that material characterization is not involved in the predictions of the distresses in CalME. Instead, these distresses can be determined based on the predicted damage values without any material specific information. The role of material characterization is to provide models for predicting pavement conditions (temperature, moisture contents, etc.), critical pavement responses (stress, strain, and/or deformation at critical locations in the pavement that are related to distress development), and ultimately the resulting damages.
There are two levels of distresses predicted by CalME: primary distresses and secondary distresses. The primary distresses are the ones that are directly related to various damages (fatigue damage, reflective cracking damage, and permanent deformation) in each layer and do not depend on other distresses. For example, surface cracking is a result of fatigue damage and reflective cracking damage and therefore it is a primary distress. Similarly, surface rutting is a function of layer permanent deformations and therefore it is also a primary distress. The secondary distresses are the ones that depend on primary distresses. For example, surface IRI depends on other distresses such as surface cracking and rutting and as a result is a secondary distress. Primary and secondary distresses are predicted using different sets of models.
Primary distresses are calculated from predicted pavement damages through the use of transfer functions, which are correlations/models determined through field calibration. The primary distresses are in turn used to calculate secondary distresses through empirical models.