Technical Overview
ME design is an iterative process in which trial pavement designs are adjusted repeatedly either manually or automatically based on predicted performance until an optimal design is reached. A key component of any ME design system is a module that predicts the performance of a given pavement design. This module and the
pavement distresses included in it can vary from one ME design system to another, depending on the specific project. In CalME, the module’s predicted distresses include fatigue cracking, reflective cracking, rutting, and smoothness. It is expected that in future versions of CalME additional pavement distresses will be added.
CalME uses an incremental-recursive performance prediction process. Figure 1 below shows a flowchart of this process and it illustrates both the “incremental” and the “recursive” parts of the module. Specifically, “incremental” refers to the part of the process where pavement performance is predicted for each time increment
and “recursive” refers to the part where the pavement condition is updated using the distress states (or levels) predicted for the preceding time increment before the incremental pavement distresses are predicted for the next time increment.
.png)
Figure 1 - Flowchart of the incremental-recursive performance prediction used in CalME
CalME uses Monte Carlo simulation for evaluating the statistical reliability of a given pavement design. Essentially, CalME generates a set of random pavement structures that together provide a representative sample of the as-built structures for a given pavement design. This accounts for the construction variability. In addition,
a designer can elect to include the uncertainties associated with predicting future climate conditions. CalME then uses the process shown in Figure 1 above to predict the performance of each individual pavement structure with the corresponding climate condition and uses the performance statistics to determine the reliability of the given design.
Roles of Material Characterization in CalME
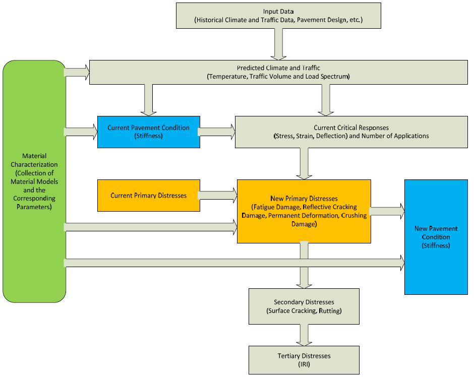
As shown in Figure 1, a key part of the incremental-recursive performance prediction process is the subprocess that predicts incremental damage and distresses. This subprocess is referred to as the incremental damage prediction process, which applies the environmental and traffic loading for the given time increment and predicts the incremental damage (loss of stiffness or permanent deformation) and resultant change in distresses in the pavement. This subprocess involves interaction between material characterization and the other components of the ME design, as illustrated in Figure 2.
.png)
Figure 2 - Interaction between material characterization and other components of the incremental distress prediction process for CalME
As shown in Figure 2, there are three levels of damages or distresses predicted by CalME: primary, secondary, and tertiary. The primary distresses are damages such as fatigue damage, reflective cracking damage, and permanent deformation in each layer, which do not depend on other distresses. The secondary distresses are the ones that depend on primary distresses, while tertiary distresses are the ones that depend on primary and/or secondary distresses. For example, surface cracking is a result of fatigue damage and reflective cracking damage and therefore it is a secondary distress. Similarly, surface rutting is a function of layer permanent deformations and therefore it is also a secondary distress. In CalME, IRI is a function of surface rut variability and surface cracking, and therefore is a tertiary distress.
Figure 2 indicates that material characterization is not involved in the predictions of the secondary and tertiary distresses in CalME. Instead, these distresses can be determined based on a damage value alone, no matter what materials are used in the pavement. The role of material characterization is to provide models for predicting pavement conditions (temperature, moisture contents, etc.), critical primary responses (stress, strain, and/or deformation at critical locations in the pavement that are related to distress development), and the resulting primary distresses.
In CalME, pavement structures are simplified as multilayer elastic systems when calculating critical responses for predicting fatigue damage and permanent deformation. Accordingly, pavement responses only depend on layer stiffnesses since the Poisson’s ratio of each material in the pavement structure is assumed to remain constant throughout the analysis life. In order to calculate the strain that drives reflective cracking damage in the new asphalt layer (e.g., overlay), joints and cracks in the underlying layer are introduced into the multilayer elastic system. The joint or crack characteristics such as spacing and opening width, however, are structural properties and not material properties.
Even without asphalt fatigue damage, which reduces stiffnesses, many important pavement materials do not have constant stiffnesses. For example, hot mix asphalt (HMA) stiffness depends on loading duration and HMA temperature. Similarly, subgrade stiffness typically demonstrates nonlinearity with respect to stress level, seasonal moisture content variation, and the freeze/thaw cycle. Fatigue damage and reflective cracking damage from traffic loading then add an additional element of change to the layer stiffness. Asphalt-bound material characterization describes how the stiffness of a material changes with loading duration and asphalt temperature as well as fatigue and reflection cracking damage.
Material properties also affect the prediction of environmental conditions for the pavement. Specifically, temperature profile in a pavement is affected by the thermal diffusivities of its layers. CalME does not account for effects of any climate conditions other than temperature profile on the asphalt-bound material.
There are three groups of functions that material characterizations in CalME can potentially provide:
1.Environmental models: models that affect pavement response to environmental conditions, e.g., a heat transfer model that is used to determine pavement temperature
2.Stiffness models: models for layer stiffness given all of the potential relevant factors such as loading duration, material temperature, loading stress, time of the year, age, fatigue damage, etc.
3.Physical evolution models: models for changing the physical conditions of a material. These are the models needed for updating primary distresses/damage given all potential critical primary responses (stress, strain, deflection), the corresponding number of traffic load applications, and the current damage. Examples of physical evolution models include an asphalt mix fatigue damage model and a cement-treated material curing model. Note that physical evolution can include both damage and stiffening (such as aging and curing).
In essence, material characterization involves selecting the appropriate set of material models and identifying the corresponding model parameters through laboratory and/or field testing. Different types of materials require different materials characterization parameters for each of the above three functional groups of models. Accordingly, types of materials in the CalME Standard Materials Library can be classified into functional groups, each with its own type of material models and therefore their own materials characterization needs. The material models selected for CalME for each of the functional groups are presented below along with the material classification.
Summary
Mechanistic-empirical (ME) design procedures need to provide pavement performance predictions regarding different distresses that are considered critical. Each critical distress requires a computational model to describe how the distress develops in each pavement layer under various loading conditions.
CalME has been developed by the UCPRC to enable Caltrans to design flexible pavements in California. The critical distresses in CalME include fatigue cracking, reflective cracking, surface rutting, and ride quality deterioration in terms of smoothness measured using the International Roughness Index (IRI). Future enhancement of CalME will consider other important distresses, such as thermal cracking, top-down cracking, etc.
Each of the computational models for the distresses included in CalME has a set of model parameters that need to be determined. In order to use a material as part of a pavement design in CalME, one first needs to characterize the material by providing parameters for the computational models that predict fatigue damage, reflective cracking damage, and permanent deformation under different traffic and environmental loadings.
A Standard Materials Library (SML) has been introduced into CalME to provide a list of predefined materials for use in pavement design. The SML is essentially a collection of materials that have been characterized through previous studies. Specifically, model parameters and the associated uncertainties when applicable have been determined for these materials. Each material in the library has been classified in one of three groups-asphaltic material, cement-treated material, and unbound material-based on the models needed for that material.
The CalME SML continues to grow. In terms of material characterization, most of the current effort has focused on asphaltic materials, which are defined as materials bounded by asphalt binder and that are typically used in surface layers. These materials must be strong enough to allow production of viable laboratory specimens because a series of lab tests will be conducted on them to determine the fatigue and permanent deformation resistance of each material.
On the other hand, most of the models for nonasphaltic materials use default model parameters and require no additional laboratory testing for them to be characterized. The only exception is the stiffness of a pavement layer. Typically, layer stiffnesses are estimated with falling weight deflectometer (FWD) tests and the resulting data are used to backcalculate layer stiffness and to provide an estimate of the variability of the stiffnesses for Monte Carlo simulation.